Skip to content
Pejabat Kesihatan Daerah Segamat
Menu Utama
Profil
Menu Toggle
Piagam Pelanggan
Visi Dan Misi
Sejarah Dan Latar Belakang
Dasar Kualiti
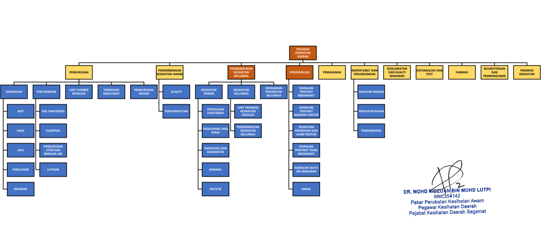
Carta Organisasi Pejabat Kesihatan Segamat
Unit Bahagian
Menu Toggle
Bahagian Pengurusan
Menu Toggle
Unit Kewangan
Unit Pentadbiran
Unit Sumber Manusia
Unit Pengurusan Aset & Stor
Bahagian Epidemiologi
Menu Toggle
Unit Keselamatan Dan Kualiti Makanan
Menu Toggle
Visi dan Misi Unit Keselamatan dan Kualiti Makanan
Objektif Unit Keselamatan dan Kualiti Makanan
Unit Entomologi dan Pest
Inspektorat
Menu Toggle
Unit BAKAS
Menu Toggle
Objektif BAKAS
Carta Organisasi BAKAS
Tugasan Unit BAKAS
Strategi Utama BAKAS
Unit Kawalan Penyakit Berjangkit
Menu Toggle
Pengenalan Unit Kawalan Penyakit Berjangkit
Objektif Unit Kawalan Penyakit Berjangkit
Carta Organisasi Kawalan Penyakit Berjangkit
Skop Unit Kawalan Penyakit Berjangit
Unit Kawalan Mutu Air Minum
Menu Toggle
Objektif Kawalan Mutu Air Minum
Carta Organisasi Kawalan Mutu Air Minum
Aktiviti Unit Kawalan Mutu Air Minum
Unit Vektor
Menu Toggle
Pengenalan Unit Vektor
Objektif Unit Vektor
Unit Keselamatan dan Kesihatan Pekerjaan
Menu Toggle
Objektif Unit Kepentingan dan Kesihatan Pekerjaan
Kepentingan Unit Keselamatan dan Kesihatan Pekerjaan
Unit Inspektorat dan Perundangan
Menu Toggle
Pengenalan Unit Inspektorat dan Perundangan
Objektif Unit Inspektorat dan Perundangan
Unit Promosi Kesihatan
Menu Toggle
Objektif Unit Promosi Kesihatan
Objektif Kualiti Unit Promosi Kesihatan
Visi & Misi Unit Promosi Kesihatan
Carta Organisasi Unit Promosi Kesihatan
Unit Farmasi
Menu Toggle
Pengenalan Unit Farmasi
Objektif Unit Farmasi
Visi Dan Misi Unit Farmasi
Carta Organisasi Unit Farmasi
Piagam Pelanggan Unit Farmasi
Perkhidmatan Unit Farmasi
Menu Toggle
Farmasi Logistik
Farmasi Pesakit Luar
Bahagian Makmal
Menu Toggle
Pengenalan Unit Makmal
Objektif Unit Makmal
Visi Dan Misi Unit Makmal
Carta Organisasi Unit Makmal
Piagam Pelanggan Unit Makmal
Skop Perkhidmatan
Menu Toggle
Permohonan Ujian Unit Makmal
Perkhidmatan Unit Makmal
ISOCentral
Menu Toggle
Visi Dan Misi
Carta Organisasi
Dasar Kualiti
Pelan Risiko
Perkhidmatan
Menu Toggle
Perkhidmatan Awam
Menu Toggle
Klinik Kesihatan Ibu dan Anak
Saringan Kesihatan HIV
Saringan Kesihatan TIBI
Klinik Berhenti Merokok
Bahagian Pembangunan Kesihatan Keluarga (BPKK)
Menu Toggle
Perkhidmatan Khas
Menu Toggle
Klinik Methadone
Perkhidmatan Perawatan Domisiliari (PPD)
Perkhidmatan Pengimejan Diagnostik (X-Ray)
Perkhidmatan Rehabilitasi (Fisioterapi dan OT)
Klinik Bas Bergerak
COVID-19
Unit Kesihatan Primer
Menu Toggle
Tempah temu janji secara online
Unit Kesihatan Keluarga (MCH)
Menu Toggle
Tempah temu janji secara online
Unit Kawalan Penyakit Tidak Berjangkit (NCD)
Menu Toggle
Diabetes/ Hipertensi/ Kardiovaskular
Kesihatan Mental
Pencegahan Penderaan & Kecederaan
Kawalan Tembakau
Pencegahan Alkohol & Substans
Pencegahan Kanser
Sistem Saringan Minda Sihat(QRDASS)
Tempah temujanji secara online
Pelawat
Menu Toggle
Sistem Temu Janji Online
Info Klinikal
Menu Toggle
Senarai Klinik Kesihatan
Senarai Klinik Desa
Maklum Balas
Search for:
Menu Utama
Profil
Menu Toggle
Piagam Pelanggan
Visi Dan Misi
Sejarah Dan Latar Belakang
Dasar Kualiti
Carta Organisasi Pejabat Kesihatan Segamat
Unit Bahagian
Menu Toggle
Bahagian Pengurusan
Menu Toggle
Unit Kewangan
Unit Pentadbiran
Unit Sumber Manusia
Unit Pengurusan Aset & Stor
Bahagian Epidemiologi
Menu Toggle
Unit Keselamatan Dan Kualiti Makanan
Menu Toggle
Visi dan Misi Unit Keselamatan dan Kualiti Makanan
Objektif Unit Keselamatan dan Kualiti Makanan
Unit Entomologi dan Pest
Inspektorat
Menu Toggle
Unit BAKAS
Menu Toggle
Objektif BAKAS
Carta Organisasi BAKAS
Tugasan Unit BAKAS
Strategi Utama BAKAS
Unit Kawalan Penyakit Berjangkit
Menu Toggle
Pengenalan Unit Kawalan Penyakit Berjangkit
Objektif Unit Kawalan Penyakit Berjangkit
Carta Organisasi Kawalan Penyakit Berjangkit
Skop Unit Kawalan Penyakit Berjangit
Unit Kawalan Mutu Air Minum
Menu Toggle
Objektif Kawalan Mutu Air Minum
Carta Organisasi Kawalan Mutu Air Minum
Aktiviti Unit Kawalan Mutu Air Minum
Unit Vektor
Menu Toggle
Pengenalan Unit Vektor
Objektif Unit Vektor
Unit Keselamatan dan Kesihatan Pekerjaan
Menu Toggle
Objektif Unit Kepentingan dan Kesihatan Pekerjaan
Kepentingan Unit Keselamatan dan Kesihatan Pekerjaan
Unit Inspektorat dan Perundangan
Menu Toggle
Pengenalan Unit Inspektorat dan Perundangan
Objektif Unit Inspektorat dan Perundangan
Unit Promosi Kesihatan
Menu Toggle
Objektif Unit Promosi Kesihatan
Objektif Kualiti Unit Promosi Kesihatan
Visi & Misi Unit Promosi Kesihatan
Carta Organisasi Unit Promosi Kesihatan
Unit Farmasi
Menu Toggle
Pengenalan Unit Farmasi
Objektif Unit Farmasi
Visi Dan Misi Unit Farmasi
Carta Organisasi Unit Farmasi
Piagam Pelanggan Unit Farmasi
Perkhidmatan Unit Farmasi
Menu Toggle
Farmasi Logistik
Farmasi Pesakit Luar
Bahagian Makmal
Menu Toggle
Pengenalan Unit Makmal
Objektif Unit Makmal
Visi Dan Misi Unit Makmal
Carta Organisasi Unit Makmal
Piagam Pelanggan Unit Makmal
Skop Perkhidmatan
Menu Toggle
Permohonan Ujian Unit Makmal
Perkhidmatan Unit Makmal
ISOCentral
Menu Toggle
Visi Dan Misi
Carta Organisasi
Dasar Kualiti
Pelan Risiko
Perkhidmatan
Menu Toggle
Perkhidmatan Awam
Menu Toggle
Klinik Kesihatan Ibu dan Anak
Saringan Kesihatan HIV
Saringan Kesihatan TIBI
Klinik Berhenti Merokok
Bahagian Pembangunan Kesihatan Keluarga (BPKK)
Menu Toggle
Perkhidmatan Khas
Menu Toggle
Klinik Methadone
Perkhidmatan Perawatan Domisiliari (PPD)
Perkhidmatan Pengimejan Diagnostik (X-Ray)
Perkhidmatan Rehabilitasi (Fisioterapi dan OT)
Klinik Bas Bergerak
COVID-19
Unit Kesihatan Primer
Menu Toggle
Tempah temu janji secara online
Unit Kesihatan Keluarga (MCH)
Menu Toggle
Tempah temu janji secara online
Unit Kawalan Penyakit Tidak Berjangkit (NCD)
Menu Toggle
Diabetes/ Hipertensi/ Kardiovaskular
Kesihatan Mental
Pencegahan Penderaan & Kecederaan
Kawalan Tembakau
Pencegahan Alkohol & Substans
Pencegahan Kanser
Sistem Saringan Minda Sihat(QRDASS)
Tempah temujanji secara online
Pelawat
Menu Toggle
Sistem Temu Janji Online
Info Klinikal
Menu Toggle
Senarai Klinik Kesihatan
Senarai Klinik Desa
Maklum Balas
Pejabat Kesihatan Daerah Segamat
Main Menu
Menu Utama
Profil
Menu Toggle
Piagam Pelanggan
Visi Dan Misi
Sejarah Dan Latar Belakang
Dasar Kualiti
Carta Organisasi Pejabat Kesihatan Segamat
Unit Bahagian
Menu Toggle
Bahagian Pengurusan
Menu Toggle
Unit Kewangan
Unit Pentadbiran
Unit Sumber Manusia
Unit Pengurusan Aset & Stor
Bahagian Epidemiologi
Menu Toggle
Unit Keselamatan Dan Kualiti Makanan
Menu Toggle
Visi dan Misi Unit Keselamatan dan Kualiti Makanan
Objektif Unit Keselamatan dan Kualiti Makanan
Unit Entomologi dan Pest
Inspektorat
Menu Toggle
Unit BAKAS
Menu Toggle
Objektif BAKAS
Carta Organisasi BAKAS
Tugasan Unit BAKAS
Strategi Utama BAKAS
Unit Kawalan Penyakit Berjangkit
Menu Toggle
Pengenalan Unit Kawalan Penyakit Berjangkit
Objektif Unit Kawalan Penyakit Berjangkit
Carta Organisasi Kawalan Penyakit Berjangkit
Skop Unit Kawalan Penyakit Berjangit
Unit Kawalan Mutu Air Minum
Menu Toggle
Objektif Kawalan Mutu Air Minum
Carta Organisasi Kawalan Mutu Air Minum
Aktiviti Unit Kawalan Mutu Air Minum
Unit Vektor
Menu Toggle
Pengenalan Unit Vektor
Objektif Unit Vektor
Unit Keselamatan dan Kesihatan Pekerjaan
Menu Toggle
Objektif Unit Kepentingan dan Kesihatan Pekerjaan
Kepentingan Unit Keselamatan dan Kesihatan Pekerjaan
Unit Inspektorat dan Perundangan
Menu Toggle
Pengenalan Unit Inspektorat dan Perundangan
Objektif Unit Inspektorat dan Perundangan
Unit Promosi Kesihatan
Menu Toggle
Objektif Unit Promosi Kesihatan
Objektif Kualiti Unit Promosi Kesihatan
Visi & Misi Unit Promosi Kesihatan
Carta Organisasi Unit Promosi Kesihatan
Unit Farmasi
Menu Toggle
Pengenalan Unit Farmasi
Objektif Unit Farmasi
Visi Dan Misi Unit Farmasi
Carta Organisasi Unit Farmasi
Piagam Pelanggan Unit Farmasi
Perkhidmatan Unit Farmasi
Menu Toggle
Farmasi Logistik
Farmasi Pesakit Luar
Bahagian Makmal
Menu Toggle
Pengenalan Unit Makmal
Objektif Unit Makmal
Visi Dan Misi Unit Makmal
Carta Organisasi Unit Makmal
Piagam Pelanggan Unit Makmal
Skop Perkhidmatan
Menu Toggle
Permohonan Ujian Unit Makmal
Perkhidmatan Unit Makmal
ISOCentral
Menu Toggle
Visi Dan Misi
Carta Organisasi
Dasar Kualiti
Pelan Risiko
Perkhidmatan
Menu Toggle
Perkhidmatan Awam
Menu Toggle
Klinik Kesihatan Ibu dan Anak
Saringan Kesihatan HIV
Saringan Kesihatan TIBI
Klinik Berhenti Merokok
Bahagian Pembangunan Kesihatan Keluarga (BPKK)
Menu Toggle
Perkhidmatan Khas
Menu Toggle
Klinik Methadone
Perkhidmatan Perawatan Domisiliari (PPD)
Perkhidmatan Pengimejan Diagnostik (X-Ray)
Perkhidmatan Rehabilitasi (Fisioterapi dan OT)
Klinik Bas Bergerak
COVID-19
Unit Kesihatan Primer
Menu Toggle
Tempah temu janji secara online
Unit Kesihatan Keluarga (MCH)
Menu Toggle
Tempah temu janji secara online
Unit Kawalan Penyakit Tidak Berjangkit (NCD)
Menu Toggle
Diabetes/ Hipertensi/ Kardiovaskular
Kesihatan Mental
Pencegahan Penderaan & Kecederaan
Kawalan Tembakau
Pencegahan Alkohol & Substans
Pencegahan Kanser
Sistem Saringan Minda Sihat(QRDASS)
Tempah temujanji secara online
Pelawat
Menu Toggle
Sistem Temu Janji Online
Info Klinikal
Menu Toggle
Senarai Klinik Kesihatan
Senarai Klinik Desa
Maklum Balas
Carta Organisasi Pejabat Kesihatan Segamat
Insert/edit link
Close
Enter the destination URL
URL
Link Text
Open link in a new tab
Or link to existing content
Search
No search term specified. Showing recent items.
Search or use up and down arrow keys to select an item.
Cancel