PENGENALAN
Terdapat ketidakseragaman Perkhidmatan Klinik-Klinik Pakar Hospital Sultanah Aminah apabila Cuti Peristiwa atau sebarang cuti yang diumumkan oleh Kerajaan Pusat atau Kerajaan Negeri Johor dalam masa singkat. Ada beberapa buah klinik meneruskan perkhidmatan seperti biasa dan terdapat juga klinik yang menutup perkhidmatan tanpa sebarang makluman temujanji baru kepada pesakit yang telah dijadualkan pada cuti peristiwa. Beberapa jabatan tidak meletakkan anggota berada di klinik untuk menukar tarikh temu janji pesakit sekiranya pesakit hadir untuk mendapatkan rawatan. Ini menimbulkan rungutan oleh pesakit dengan mempersoalkan kenapa perkhidmatan tidak seragam serta menjadi beban kepada klinik dan anggota jabatan lain yang meneruskan operasi seperti biasa untuk melayan pesakit.
PERKHIDMATAN
- Perkhidmatan Klinik Pakar di Poliklinik HSAJB dibahagikan seperti berikut:
- Klinik - Klinik Pakar
(Perubatan Am, Pembedahan Am, Obstetrik & Ginekologi, Pediatrik,
Dermatologi, Kardiologi, Orthopedik, Neurosurgeri, Kardiothorasik,
Pembedahan Plastik & Rekonstruktif, Urologi, Oftalmologi,
Otorinolaringologi, Anestesiologi & Rawatan Rapi, Psikiatri & Kesihatan
Mental, Respiratori, Pergigian Pediatrik, Bedah Mulut)
- Perkhidmatan Full Paying Patient.
- Perkhidmatan Rawatan Harian seperti Endoskopi, ESWL, Dewan
Bedah Kecil (Poly OT)
- Perkhimatan Pengambilan Darah dan Makmal K.
- Perkhidmatan Farmasi
- Perkhidmatan Radiologi
- Perkhidmatan Fisioterapi dan Rehabilitasi.
OBJEKTIF
- Menyeragamkan Perkhidmatan Klinik-Klinik Pakar semasa Cuti Peristiwa.
- Memastikan pesakit mendapat tarikh temu janji baru.
- Terdapat anggota yang terlibat membantu pesakit mereka yang hadir untuk mendapatkan rawatan pada masa tersebut.
- Mengurangkan kekeliruan pesakit dengan penjelasan yang diberikan
- Meletakan Polisi Cuti Peristiwa di Laman Sesawang sebagai rujukan pesakit.
- Pengurusan pesakit yang hadir mendapatkan rawatan pada cuti peristiwa.
POLISI
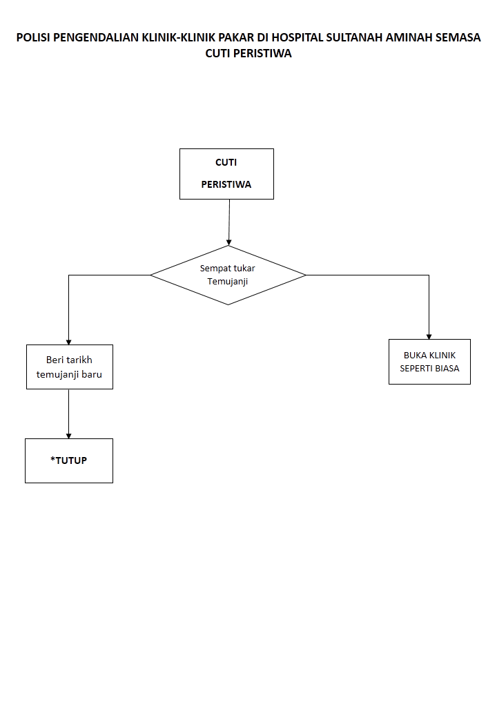
- Cuti Peristiwa diumumkan lebih dari tujuh (7) hari ( Anggota Klinik Pakar sempat menghubungi pesakit untuk memberikan tarikh janji baru)
- Pegawai yang menjaga (PIC) setiap klinik/ sokongan klinikal mempunyai masa yang cukup untuk menghubungi pesakit bagi memberikan tarikh temujanji yang baru.
- Klinik akan ditutup pada tarikh cuti tersebut melainkan terdapat keperluan dan justifikasi oleh ketua jabatan yang berkaitan untuk meneruskan operasi.
- Pesakit yang tidak dapat dihubungi akan dilayan bila pesakit dating ke klinik selepas cuti peristiwa.
- Cuti Peristiwa diumumkan kurang dari tujuh (7) hari ( Anggota Klinik Pakar tidak sempat menghubungi pesakit untuk memberikan tarikh janji baru)
- Semua perkhidmatan akan berfungsi seperti biasa kecuali diarahkan untuk tutup oleh ketua jabatan dengan kebenaran Pengarah Hospital.
- Klinik-klinik/unit yang diarahkan tutup mesti meletakkan sekurang-kurangnya dua orang staf atau lebih bertugas untuk
- Memberi tarikh temujanji yang baru
- Menyambung ubat untuk pesakit yang kehabisan bekalan ubat.
- Klinik-klinik/unit yang menjalankan prosedur akan berfungsi seperti biasa eg Poly OT, Endoskopi, Unit Hemodialisis, Radiologi, Bilik Pembedahan (General OT), Perubatan Nuklear, Bilik Pengambilan Darah (S17) dan Makmal K.
- Farmasi akan berfungsi seperti biasa tetapi dengan bilangan staf yang akan ditentukan oleh Ketua Jabatan Farmasi.
- Staf akan bertugas 8-5pm atau mengikut masa yang akan ditentukan oleh ketua jabatan masing-masing pada hari berkenaaan.
- Staf yang bertugas 8-5pm pada hari cuti peristiwa dibenarkan mengambil cuti ganti atau ii) time off atau iii) elaun kerja lebih masa (untuk pegawai gred U41 dan ke bawah sahaja) mengikut jumlah jam bertugas mengikut persetujuan dari ketua jabatan.
- Cuti ganti perlu diambil di dalam tahun semasa dan tidak boleh dibawa ke tahun seterusnya.
- Staf yang telah sedia memohon cuti dibenarkan untuk tidak hadir bertugas pada hari yang berkenaan.
- Pengarah Hospital akan mengeluarkan arahan Memo Dalaman untuk makluman Ketua Jabatan berkaitan Perkhidmatan Cuti Peristiwa untuk tindakan Ketua Jabatan.


